约附近200米学生点,微信qq免费月抛群怎么进,900城市空降免费,qq上扫码叫上门服务可信

海洋大科学中心在深渊生物多样性与进化研究方面获新进展

发布时间:2019-11-28  |  【打印】 【关闭

  近日,进化生物学期刊Molecular Phylogenetics and Evolution (JCR 1区)在线刊发了海洋大科学中心李新正研究团队与挪威卑尔根大学、中科院深海所关于深渊生物多样性与进化的最新合作研究成果,并入选“Editor's Choice Article”。

  糠虾mysids是一类小型甲壳动物,全世界共有1100种以上,广泛存在于淡水、半咸水、海水、地下水等各类水体中,从潮间带浅海到海沟深渊均有分布。此外,许多深海种类为了适应黑暗环境,眼部退化为无色素细胞和光学感受器的眼板eyeplate。因此,这一类群在生物多样性、生态学和生物进化研究方面具有重要意义。

 

  Xenomysis unicornis Kou, Meland & Li, 2019
  “深渊中的独角兽”
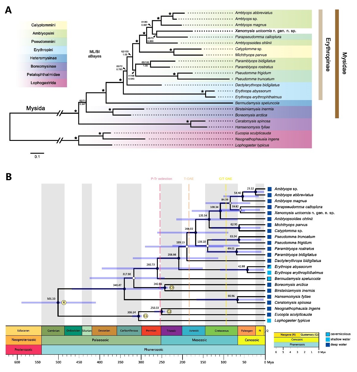
  该研究团队根据“万泉”号着陆器从马里亚纳海沟7449米采集到的样品,基于其特殊形态结构和分子生物学证据建立了深??废豪嗟囊恍率粜轮?,命名为Xenomysis unicornis Kou, Meland & Li, 2019,意为“深渊中的独角兽”。这也是目前已报道糠虾目甲壳动物物种的最深记录。研究团队还通过多基因的系统发育分析对糠虾目Mysida高级分类阶元的划分提出了新观点,并通过化石年代标定与分子钟分析推测糠虾类在中生代发生过多次由浅海向深海的扩散,这与地质史上三次大规模的海洋缺氧事件时间吻合。此外,研究还发现深??废豪嗤嘶难郯宀⒎侵八衔牡ヒ黄鹪矗瞧叫醒莼慕峁?。本研究结果进一步揭示了深渊的生物多样性,为深海无脊椎动物起源、系统发育和适应性进化研究提供了新的见解和参考依据。

 

  A. 多基因联合构建的系统进化树;B. 基于化石年代标定和分子钟分析的分化时间推测
  本研究得到了国家重点研发计划等项目的资助,寇琦副研究员为本文第一作者,李新正研究员为通讯作者。
  
  论文信息:
  Kou Q., Meland K., Li X. Z.*, HeL. S., Wang Y. “Unicorn from Hades”, a new genus of Mysidae (Malacostraca:Mysida) from the Mariana Trench, with a systematic analysis of the deep-seamysids. Molecular Phylogenetics and Evolution. In press.
  论文链接:
  https://www.sciencedirect.com/science/article/pii/S1055790319302507